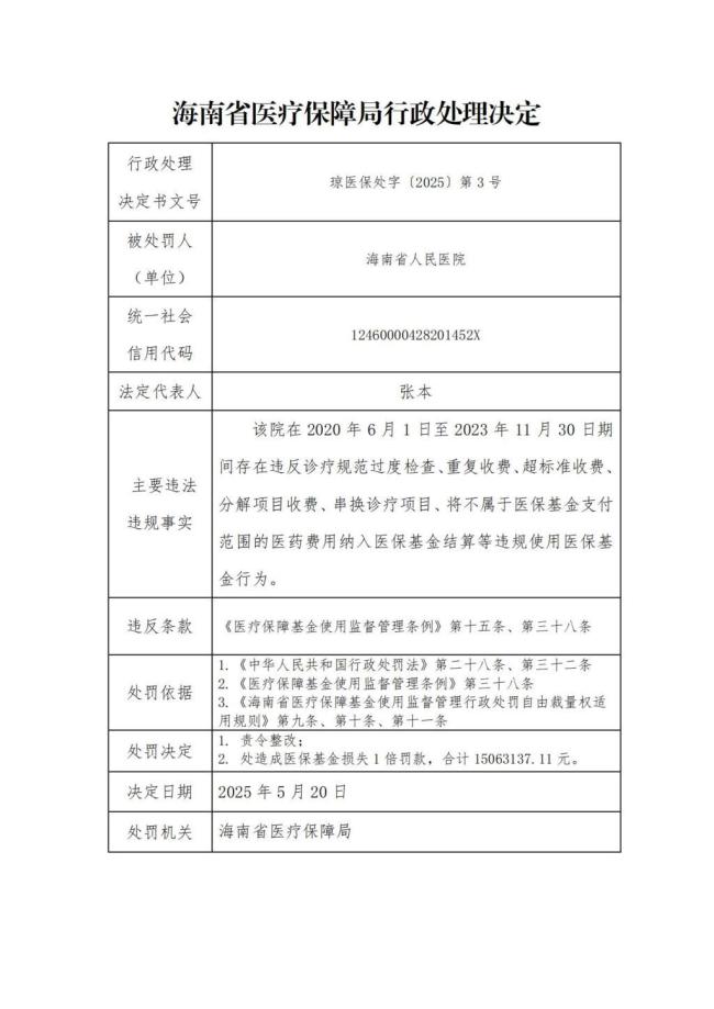
海南省医疗保障局5月26日下午公布的行政处罚决定书显示,海南省人民医院在过去三年多时间里存在违反诊疗规范过度检查、重复收费、超标准收费、分解项目收费、串换诊疗项目,以及将不属于医保基金支付范围的医药费用纳入医保基金结算等违规使用医保基金行为。因此被处以造成医保基金损失1倍的罚款,共计15063137.11元。

海南省医疗保障局官网公布的行政处理决定指出,海南省人民医院在2020年6月1日至2023年11月30日期间,存在上述违规行为。这些行为违反了《医疗保障基金使用监督管理条例》第十五条和第三十八条的规定。
根据该条例,定点医药机构及其工作人员应当执行实名就医和购药管理规定,核验参保人员医疗保障凭证,按照诊疗规范提供合理、必要的医药服务,向参保人员如实出具费用单据和相关资料。不得分解住院、挂床住院,不得违反诊疗规范过度诊疗、过度检查、分解处方、超量开药、重复开药,不得重复收费、超标准收费、分解项目收费,不得串换药品、医用耗材、诊疗项目和服务设施,不得诱导、协助他人冒名或者虚假就医、购药。同时,定点医药机构应当确保医疗保障基金支付的费用符合规定的支付范围;除急诊、抢救等特殊情形外,提供医疗保障基金支付范围以外的医药服务时,应经参保人员或其近亲属、监护人同意。
依据《医疗保障基金使用监督管理条例》第三十八条规定,定点医药机构如有分解住院、挂床住院、违反诊疗规范过度诊疗、过度检查、分解处方、超量开药、重复开药或其他不必要的医药服务、重复收费、超标准收费、分解项目收费、串换药品、医用耗材、诊疗项目和服务设施、为参保人员利用其享受医疗保障待遇的机会转卖药品、接受返还现金、实物或获得其他非法利益提供便利、将不属于医疗保障基金支付范围的医药费用纳入医疗保障基金结算等行为,由医疗保障行政部门责令改正,并可以约谈有关负责人。造成医疗保障基金损失的,责令退回,处造成损失金额1倍以上2倍以下的罚款;拒不改正或者造成严重后果的,责令暂停相关责任部门6个月以上1年以下涉及医疗保障基金使用的医药服务;违反其他法律、行政法规的,由有关主管部门依法处理。
海南省医疗保障局在今年5月20日前以《中华人民共和国行政处罚法》第二十八条、第三十二条,《医疗保障基金使用监督管理条例》第三十八条,《海南省医疗保障基金使用监督管理行政处罚自由裁量权适用规则》第九条、第十条、第十一条作为处罚依据,对海南省人民医院进行了罚款,并责令其整改。
海南省人民医院工作人员表示,他们也刚得知这一消息,目前还未完成退款。