在渠道不断变革的当下,大型商超面临的压力有目共睹。2024年,13家超市上市企业中,有6家陷入亏损,占比接近一半。因此,调改,成为了各大超市企业的共同目标,且不约而同的将胖东来商贸集团有限公司(下称“胖东来”)作为标准。但实施“胖改”的超市中,永辉超市、步步高、家家悦、中百集团等依旧面临亏损局面。
胖东来学不学得来不一定,但现在“学习”胖东来要收费了。

图源:胖东来商贸集团
10月20日,胖东来通过官方微信发布消息称:为了让外界更好地了解和学习胖东来,集团设立“胖东来开放日”,给大家提供进入企业内部参观的渠道。并且,这个参观并不便宜,一人2万!
那对于其他企业而言,这2万到底值不值呢?
前十个月销售额已超去年全年
作为超市业态中绝对的“明星”,胖东来从创始人到员工、从门店到商品,都具备十足的“吸睛”能力,更为出众的是,在超市行业普遍承压的当下,胖东来近乎“一枝独秀”。

图源:胖东来官网(截图)
根据胖东来官网显示,截至2025年10月20日,本年度集团合计销售额已经达到了189.3084亿元,其中本月集团合计销售额就达到了15.811亿元。
值得一提的是,在10月19日,上述两大指标分别为188.6585亿元和15.1612亿元。也就是说,胖东来集团10月20日当天的销售额就接近6500万元,照此水平,也就是大概再过半个月左右,胖东来集团今年的销售额就将突破200亿。

图源:于东来社交账号(截图)
而根据胖东来创始人于东来此前在社交平台发布的消息,2024年胖东来集团整体销售近170亿元、税收6亿多元、利润8亿多元、员工平均月收入9千多元。另据中国连锁经营协会发布的《2023中国连锁TOP100》榜单,首次上榜的胖东来2023年以13家门店107亿元的销售额排在第46位。
也就是说,今年胖东来近用了10个月时间,销售额就已经超过了去年全年。
不过,于东来在今年曾表示要控制销售规模,“今年我们规划的销售要在200亿以内,尽量控制在200亿以内。”他认为,销售额如果上升得太快,员工就得加班,承担更多的压力,这样不免对企业最初的价值观产生影响。
如此看来,如日中天的胖东来,后续恐怕只有通过给员工放假歇业来抑制销售额的继续攀升了。
不过,于东来一直都有“视金钱为粪土”的风格。据多家媒体报道,早在2024年4月,于东来因赚太多而苦恼的视频在社交媒体上持续传播。他在视频中称,“胖东来原本去年计划挣2000万元,没想到年底挣了1.4亿元。”
而据于东来近期在社交账号上透露:“胖东来目前没有贷款,账上有41亿元资金。”
按照此等态势,胖东来全年业绩又要“超标”了。
20000元/人的“学费”值不值?
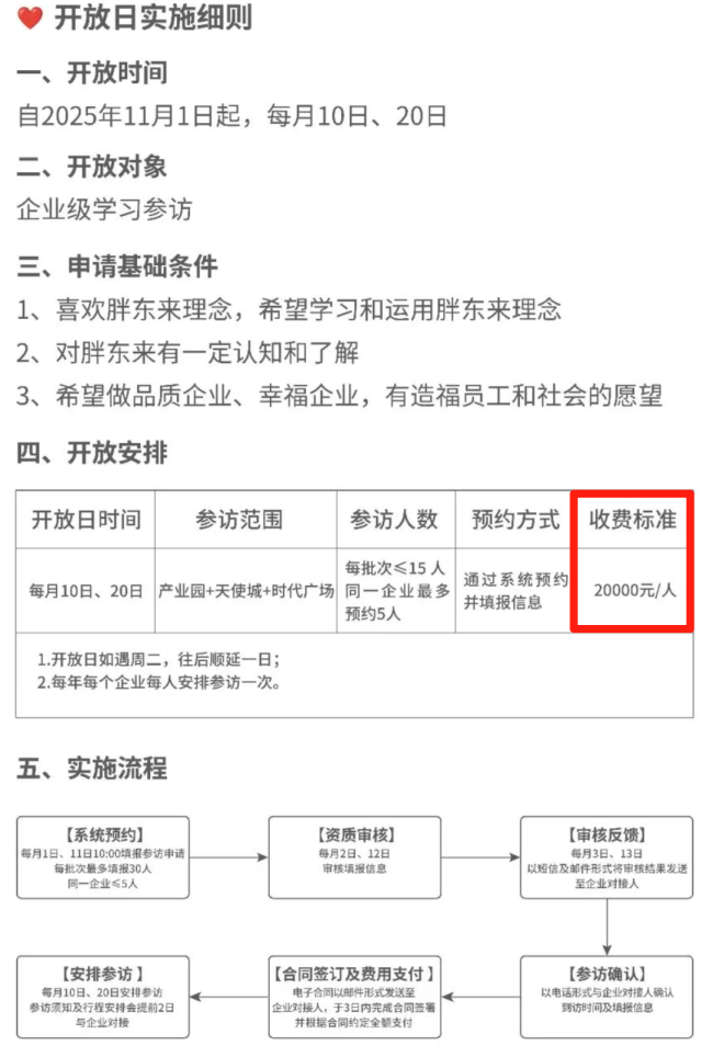
根据胖东来开放日的实施细则,开放时间自2025年11月1日起,每月10日、20日,开放对象为企业级学习参观。参访范围为“产业园+天使城+时代广场”,申请基础条件中包括希望做品质企业、幸福企业,有造福员工和社会的愿望。

图源:胖东来商贸集团
并且,参与人数每批次小于等于15人,同一企业最多预约五人,收费标准为一人2万元。每年每个企业每人安排参访一次。预约方式为通过系统预约并填报信息,胖东来方面将对报名企业进行资质审核。
由此可见,每个月能到胖东来“学习”的总人数不超过30人,但至少能接待6家企业。
显然,此开放日和平常的企业参观有本质区别。胖东来表示,我们希望通过这样的方式,将先进的生活理念、科学的管理技术、方法以及人文品质等,分享给愿意学习胖东来或与胖东来理念、价值观一致的企业,启迪更多的企业走向健康、科学、轻松和美好,让员工以及更多人活出轻松、快乐、自由的生活状态,带动行业的发展和进步,为社会和国家创造更多品质和文明!让人们更幸福,让社会更美好,让世界更美好!
而参与者将获得“先进文化理念的思想启迪,好的生活理念及生活方式;科学的企业经营模式和管理方法;感受幸福快乐的人文状态、安全品质的企业环境氛围;如何活出幸福生命、如何健康快乐做企业、如何造福员工及行业、如何创造美好社会价值的感悟与思考”
胖东来学不学得会?
曾经,餐饮行业有句名言:“海底捞你学不会”,但超市行业,胖东来到底学不学得会呢?
其实,学习胖东来参与“胖改”的超市并不少,且都是大品牌,比如永辉、物美……但从学习的结果来看,多少有些差强人意。
2024年5月,永辉正式启动“胖东来化”调改。官方数据显示,到6月26日,全国已有112家门店完成调改并重新开业,并计划赶在2026年春节前把调改门店扩大到300家。
而截至2025年8月8日,物美超市已经完成了6家自主学习胖东来调改的旗舰店,并且从8月15日开始,物美超市数十家“胖”物美门店陆续重新开业。
或许调改并非“立竿见影”。永辉最新财报显示,2025年上半年实现营收299.5亿元,同比下降20.7%;归母净利润为-2.4亿元,经调整净利润为-8亿元,双双由盈转亏。(相关阅读:“胖改”永辉,由盈转亏)
胖东来真的学的会吗?又或者是超市只是学到了“皮毛”而忽视了胖东来的真正内核?
今年8月15日,在杭州某家“胖”物美开业时,整点消费发现,该门店对于所有陈列进行了大的改动,或许是为了凸显自己是“胖改”门店,还专门设立了“胖东来自有品牌专区”,产品涵盖矿泉水、果汁、燕麦、食用油、纸巾等,其余预包装产品并未有太大的差别。
该门店相比之前,最大的区别在于生鲜区和烘焙食品区。其中,生鲜区增加了很多更高级的产品,比如切片三文鱼、分割精肉等,并且还提供免费加工服务;而烘焙区除了现烤现卖之外,还增添了不少试吃柜台……
至今该门店开业已超2个月,但日常客流较开业那几天算得上是“断崖式”下滑,比如在门口设置的分流栅栏,在开业当天下午就闲置了,客流逐步回归常态。据一位来自胖东来“故乡”的消费者表示:“虽然打着胖东来的旗号,但和胖东来之间还是有很大的差距。”
其实,对于超市集体学习胖东来,不少消费者都表示“学了皮毛”“换汤不换药”……而更为关键的服务体系重构、产品体系重构甚至价值体系重构都没有掌握到“精髓”。
所以对于参与者而言,20000元/人的“学费”到底值不值,则在于其到底想获得什么改变,其中,最关键的就是对“自我”的改变。
(责任编辑:zx0600)